+-
25年人教版二年级上册语文《第五单元测试卷》(共5套,有答案)电子版可打印

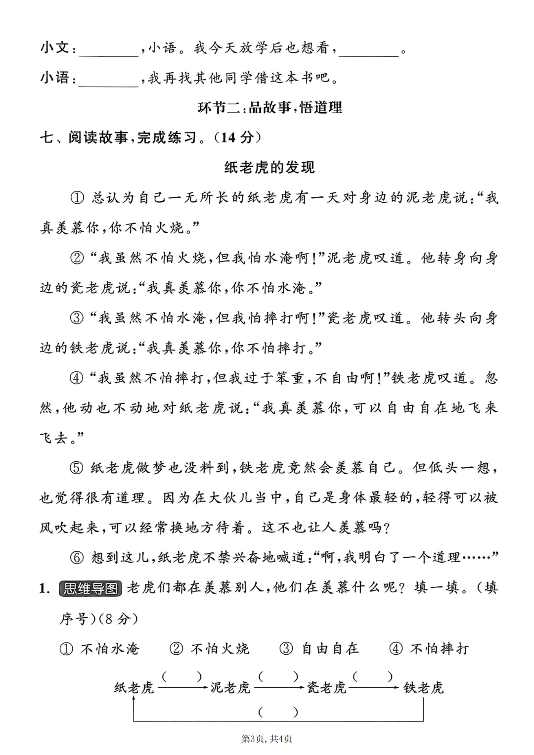
25年人教版二年级上册语文第五单元测试卷,含答案共5套,电子版可打印可下载,这5套二上第五单元检测卷,题型全面,有选择正确的读音、看拼音写词语、仿写句子、根据课文内容填空、阅读理解、看图写话等内容,全方面考验孩子对语文第五单元知识点的掌握情况,及时查漏补缺,巩固提升。有需要的家长抓紧打印出来给孩子练一练吧! (温馨提示:文末有完整电子版领取方式)

25年人教版二年级上册语文《第五单元测试卷》(共5套,有答案)电子版可打印 25年人教版二年级上册语文《第五单元测试卷》(共5套,有答案)电子版可打印 25年人教版二年级上册语文《第五单元测试卷》(共5套,有答案)电子版可打印 25年人教版二年级上册语文《第五单元测试卷》(共5套,有答案)电子版可打印