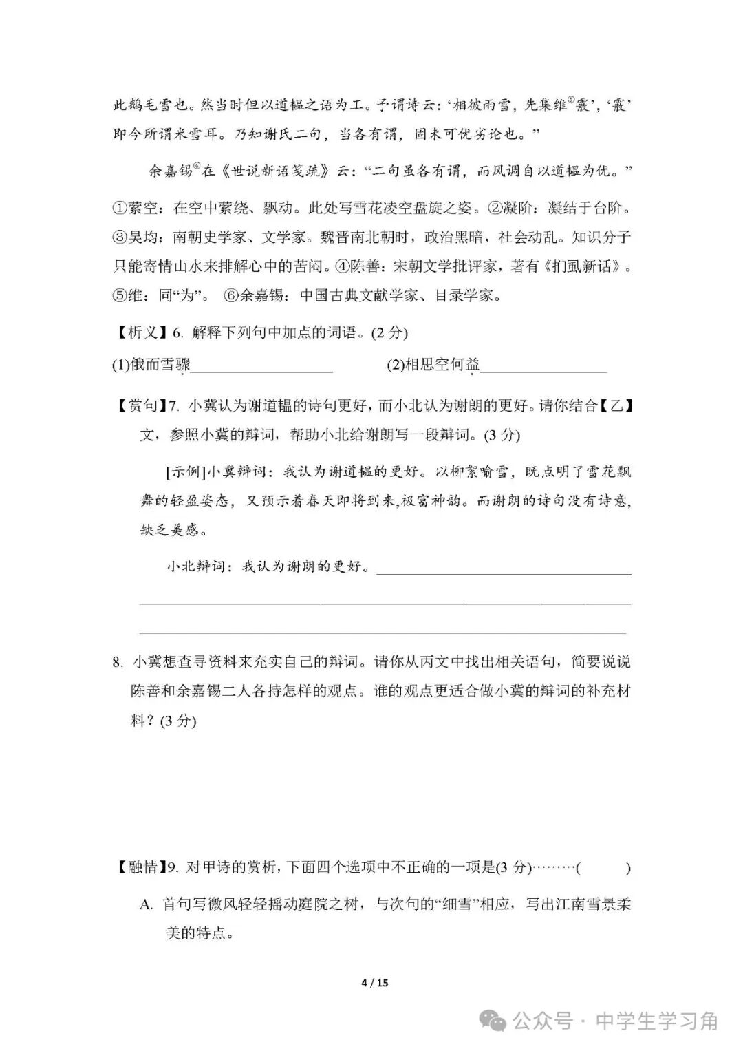
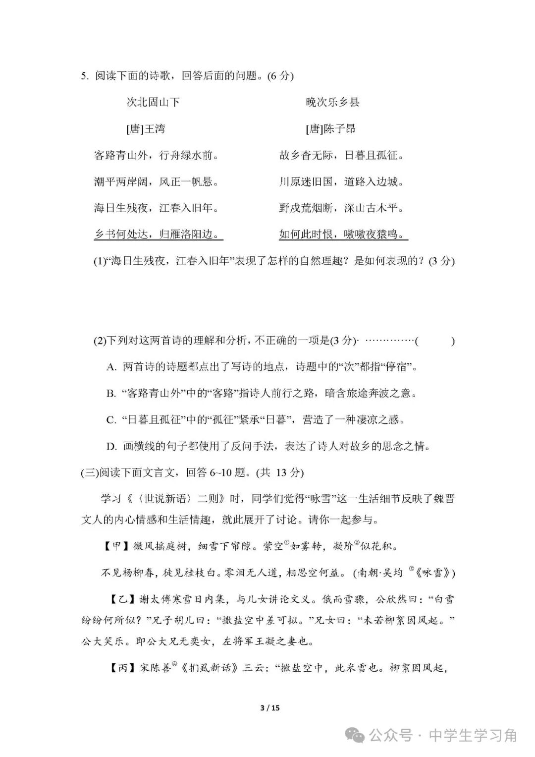
+-
部编版七年级上册语文:第二单元测试卷(含答案)

部编版七年级上册语文:第二单元测试卷(含答案)部编版七年级上册语文:第二单元测试卷(含答案) (文末有答案及电子档下载方式) 声明:素材和内容源自网络,如有侵权,请联系管理员删除。 答案及电子档下载方式:领取方式)

部编版七年级上册语文:第二单元测试卷(含答案) 部编版七年级上册语文:第二单元测试卷(含答案) 部编版七年级上册语文:第二单元测试卷(含答案) 部编版七年级上册语文:第二单元测试卷(含答案)