+-
2025年五年级上册人教版数学《全册知识点汇总》(共7页),电子版可下载打印

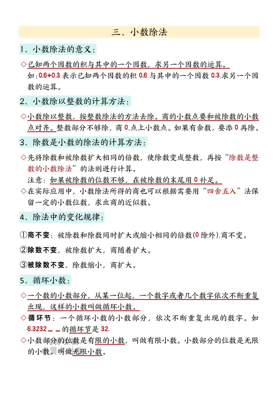
2025年五年级上册人教版数学《全册知识点汇总》(共7页),电子版可下载打印。这份资料汇总了全册主要知识点,涵盖小数乘除法、位置、可能性、简易方程、多边形面积、植树问题等内容,对各知识点的意义、计算方法、规律及相关公式都有清晰阐述,还包含具体例子辅助理解,逻辑清晰,便于学生梳理和巩固所学知识。有需要的赶紧给孩子打印出来吧。 温馨提示:篇幅有限,仅展示部分内容, 文末有完整电子版领取方式)

2025年五年级上册人教版数学《全册知识点汇总》(共7页),电子版可下载打印 2025年五年级上册人教版数学《全册知识点汇总》(共7页),电子版可下载打印 2025年五年级上册人教版数学《全册知识点汇总》(共7页),电子版可下载打印 2025年五年级上册人教版数学《全册知识点汇总》(共7页),电子版可下载打印